外观
2.1.7附件
在菜单栏中点击“+附件”按钮,弹出列表,可选择需要的几何体、工作台。本案例选择矩形体。
选择点击“矩形体”按钮,右侧弹出创建矩形体面板。 可在面板中设置矩形体的长宽高、位置、姿态、父级。 一般情况附件父级均为世界坐标系,参与碰撞检测。 
基础操作
鼠标右键点击左侧设备树中的附件,出现命令栏,可进行相应操作。
| 命令 | 功能 |
| 移动 | 移动所选对象位置 |
| 删除 | 将此对象从图形视窗和设备树节点删除 |
| 重命名 | 重命名此对象 |
| 隐藏(显示) | 隐藏当前选中对象 |
| 锁定(解锁) | 无法通过视图选中该对象 |
| 以上命令详情同2.1.1机器人-基础操作。 |
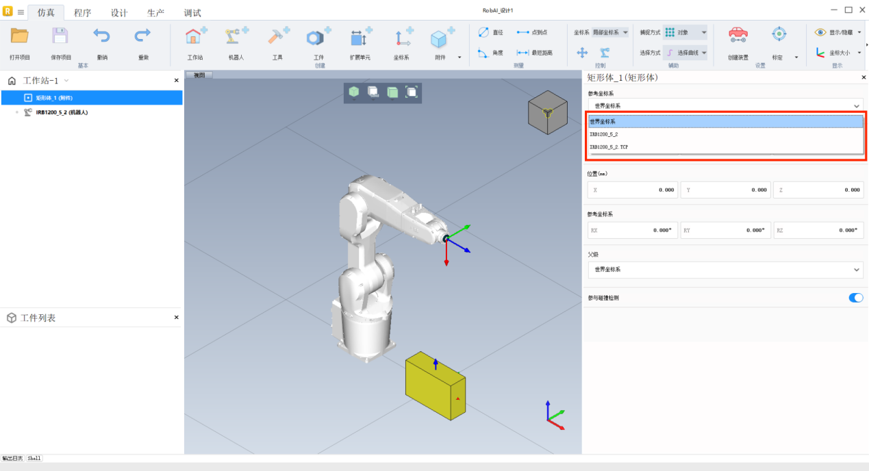
属性面板
在左侧设备树中点击附件,右侧弹出附件属性面板。
导入一个机器人做示例,如下图所示: 
切换参考坐标系可以显示附件相对于参考坐标系的位置和姿态。 
鼠标滚轮滑动数字或直接输入,可更改附件位置和姿态,如下图所示。
改变父级为机器人,可将附件与机器人绑定。 绑定前: 
绑定后:
绑定后若移动机器人,该附件会同步移动,如下图所示:
