外观
2.1.5扩展单元
点击“+扩展单元”按钮,弹出右侧面板,根据需求选取外部轴、变位机等基础设备,选择好型号后点击面板下方“确定”按钮导入。
本案例选用地轨RailTwo,点击“确认”完成添加。 
地轨导入成功。 
基础操作
鼠标右键点击左侧设备树中的地轨,出现命令栏,可进行相应操作。
| 命令 | 功能 |
|---|---|
| 添加 | 在该地轨上添加机器人 |
| 移动 | 移动所选对象位置 |
| 删除 | 将此对象从图形视窗和设备树节点删除 |
| 重命名 | 重命名此对象 |
| 隐藏(显示) | 隐藏当前选中对象 |
| 锁定(解锁) | 无法通过视图选中该对象 |
添加
在该地轨上添加机器人,本案例中选择添加机器人IRB1200_5。 
添加成功。
其他命令详情同2.1.1机器人-基础操作。
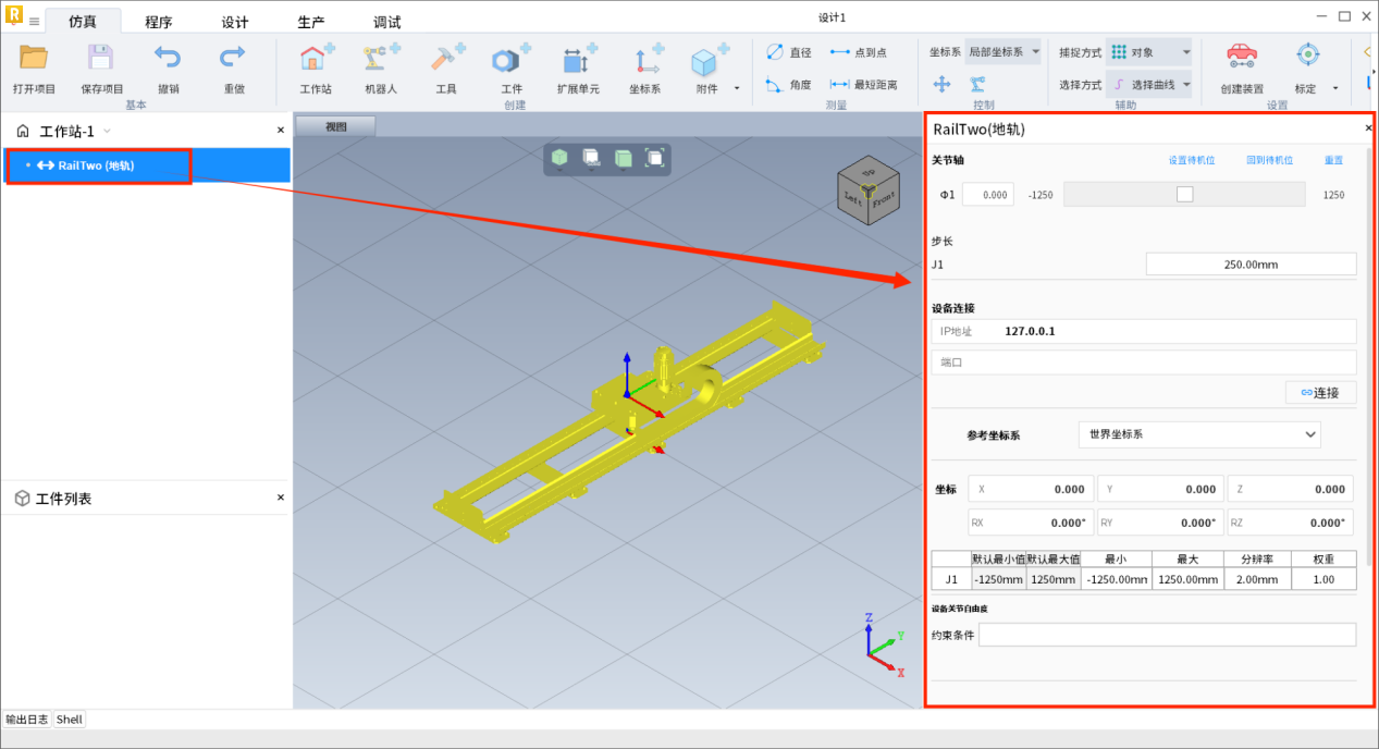
属性面板
点击左侧设备树中的地轨,弹出扩展单元属性面板。 
鼠标滚轮滑动数字/直接输入关节轴位移值/鼠标滑动关节轴滑块,都可以调节地轨滑台位置,如下图所示。
鼠标放在数字上滑动鼠标滚轮,即可调节步长设置(即计算轨迹的时候,地轨的滑块间隔多少mm算一次,一般越大算得越快,越小算得精度越高); 
切换参考坐标系可以显示地轨相对于参考坐标系的位置和姿态,鼠标滚轮滑动数字或直接输入修改数值可更改其位姿。 改变前:
改变后:
可设置限制关节活动范围: 
