外观
2.3.2添加焊线
手动识别
添加好我们想要的工作组后,点击添加焊线,如下图所示:
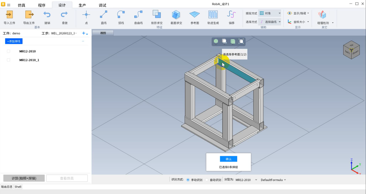
选择手动识别,手动识别需要先选择一条直线,然后选择它的两个参考面,最终确定该焊线。
选择直线,选择完成后,提示语变为选择参考面(0/2)
选择参考面1
选择参考面2
选择完成,焊线选择成功。选择好的焊线默认分配到默认工作组MR12-2010中。
同样的方法选择相邻另外三个角的角焊缝,点击确定,共四条,如下图所示。
(此处把物体显示模式调成线框,方便观看)
在左侧面板中鼠标直接拖曳(按住Shift可以多选),将所有焊线一键拖曳到创建的工作组MR12-2010_1中,如下图所示。 

自动识别
继续添加焊线,选择自动识别,分配到MR12-2010_1,如下图所示:
直接选择直线即可识别到该焊缝。
继续添加12条焊缝,点击确定,共16条,如下图所示。 
