外观
1.2.2基础操作
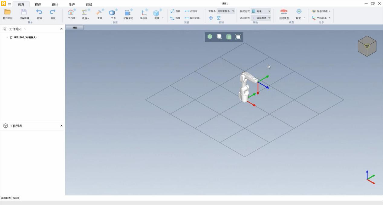
图形视窗正上方四个图标分别表示投影模式、显示模式、视图、适应屏幕; 右上角为视觉立方体(ViewCube); 右下角的坐标系为世界坐标系。 
TIP
Ps.视图操作:
移动视点:鼠标中键; 旋转视点:鼠标右键; 视点远近:鼠标滚轮。
投影模式
可选择透视投影或平行投影如下图所示。
以机器人IRB1200_5为例,下图分别为其透视投影效果图和平行投影效果图。

显示模式
可选择实体或线框两种物体显示模式如下图所示。
以机器人IRB1200_5为例,下图分别为其实体效果图和线框效果图。

视图
可选择视图方向如下图所示。
以机器人IRB1200_5为例,下图为其各方向视图(按顺序分别为顶视图、底视图、左视图、右视图、前视图、后视图、轴侧图)。

适应屏幕
当视窗中物体未能良好展示在视窗中时,可点击适应屏幕,如下图所示。以机器人IRB1200_5为例。
适应屏幕前:
适应屏幕后: 
