外观
2.3.3调整焊枪姿态
恢复实体显示模式。
取消勾选“仅显示工件”。 
视图中出现所有设备,有利于我们观察调整合适的焊枪姿态。
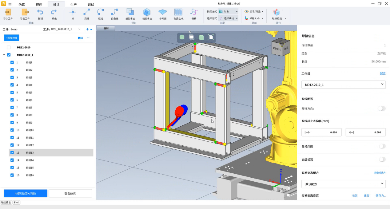
在图形视窗中点击焊缝1,右侧弹出焊接信息面板。
显示焊线数量、类型、长度、工作组、焊线配置、焊线起止点偏移、焊枪姿态配方、焊枪姿态设置、工艺配方、摆焊配方、多层多道焊等信息。每条焊线都可单独设置。 

在焊接姿态设置中,鼠标滑动数字或直接输入,均可改变焊枪姿态。 若焊枪姿态不合适,焊枪以该姿态会无法到达预设的焊接位置,无法计算仿真加工。 将焊缝1的焊枪姿态调整如下图所示。
RobAI软件支持保存焊枪姿态配方,在其他焊缝设置焊枪姿态时可直接调用,以提高软件操作效率。 如下图所示,将焊缝1的焊枪姿态保存为“顶部竖焊线”配方。
在视窗中点击焊缝2,右侧弹出焊接信息面板,可直接选择“顶部竖焊线”配方。
选择后,焊枪姿态变化如下。(同理将焊线3、焊线4配方也选为“顶部竖焊线”。)
点击一条左侧横线。
焊枪姿态调整到合适位置,如下图所示。
将焊缝10的焊枪姿态保存为“左侧横焊线”配方。 
将剩余三条左侧横焊线焊枪姿态配方全部改为“左侧横焊线”。
点击一条右侧横线。
焊枪姿态调整到合适位置,如下图所示。
如下图所示,将焊缝5的焊枪姿态保存为“右侧横焊线”配方。
将剩余三条右侧横焊线焊枪姿态配方全部改为“右侧横焊线”。
内侧焊缝15调整姿态如下。
内侧焊缝16调整姿态如下。
内侧焊缝13调整姿态如下。 
内侧焊缝14调整姿态如下。 
